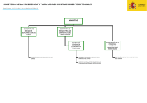
MINISTERIO DE LA PRESIDENCIA Y PARA LAS ADMINISTRACIONES TERRITORIALES
Real Decreto 424/2016, de 11 de noviembre (BOE del 12)
MINISTRO
SECRETARÍA DE
ESTADO DE
RELACIONES CON LAS
CORTES
SECRETARÍA DE
ESTADO PARA LAS
ADMINISTRACIONES
TERRITORIALES
SECRETARÍA
GENERAL DE
COORDINACIÓN
TERRITORIAL
DIRECCIÓN GENERAL DE RELACIONES CON LAS
CORTES
DIRECCIÓN GENERAL DE LA ADMINISTRACIÓN
PERIFÉRICA DEL ESTADO
DIRECCIÓN GENERAL DE RELACIONES CON LAS
COMUNIDADES AUTÓNOMAS Y ENTES LOCALES
SUBSECRETARÍA DE LA
PRESIDENCIA
Y PARA LAS
ADMINISTRACIONES
TERRITORIALES
SECRETARÍA GENERAL TÉCNICA-SECRETARIADO
DEL GOBIERNO