5. PROCEDIMIENTO
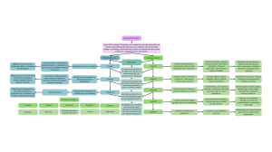
Armamos el siguiente circuito como el que se muestra en la figura
El transformador conectado no da un valor
adecuado, superando el nivel, por ello
disponemos de un autotransformador
Este autotransformador nos va a
permitir poder regular y adecuarlo
a lo que necesitamos.
Si deseamos variar la tensión en las borneras para alimentar otras cargas,
podemos aplicar 2 formas, donde la primera mantenemos fijo la corriente
de excitación y variamos la velocidad, y la otra forma es mantener fijo la
velocidad pero variamos la corriente de excitación.
Alimentación
3 borneras trifásico
Conexión triangulo
En el motor AC se puede
variar la velocidad (700-1800
rpm), se
alimenta
en
conexión trifásico 380 V
Reóstato
Voltímetro
Tendremos
que
inyectar
corriente externa de excitación
en continua, debemos tener
cuidado con la polaridad.
Amperímetro
Fuente
Convertidor AC a DC
Si hacemos un corte, se
quemaría
entonces
debemos colocar una
carga, por ello estamos
colocando una resistencia
variable
El interruptor termomagnético lo que hacer es interrumpir el
paso de la corriente cuando detecta que esta sobrepasa
ciertos límites. Es por esto que un interruptor
termomagnético sirve para proteger un circuito eléctrico de
sobrecargas y cortocircuitos.