Medición de aprendizaje: TEMA 15
Nombre: Giovanni Amadeo Cuba Flores
Valoración de puntos por cada pregunta
siendo en total 20 puntos.
1. Resuelve correctamente: 5 puntos
2. Un aerogenerador tiene 25m de hélice.
Calcula la potencia de entrada que
corresponde a un viento de 20 km/h.
Dato:
densidad del viento es 1,293 𝑘𝑔/𝑚3 .
2. Resuelve parcialmente: 3 puntos
3. Intenta resolver : 1 punto
4.
No resuelve : 0 puntos
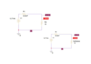
1.- Hallar la corriente que pasa por la
resistencia de 10Ω, 20Ω y 8Ω.
3. Se dispone de una placa fotovoltaica
de 0,5 x 0,2 m, cuyo rendimiento es del
45%. Determinar la cantidad de energía
eléctrica KW que generará, para
acumular en una batería, si la placa ha
estado funcionando durante 4 horas,
siendo el coeficiente de radiación de 8,9
cal/min.cm2. Se admite que no hay
pérdidas ni en el transporte, ni en la carga
de la batería.
4. Explique de las fuentes de energía que
no contaminan y como seria su uso en la
ciudad donde vive.
Estas fuentes de energía como su propio
nombre lo indica no contaminan, porque
son provenientes de fuentes naturales
tales como el sol, el viento y el agua.
En Trujillo lo podemos usar de diferentes
maneras, un ejemplo sería dar luz a las
casas, en especial a las que están en
zonas más remotas de la ciudad que no
cuentan con un tipo de conexión
eléctrica.